雅安社保增減員申報辦理指南_社保報銷流程
欄目:雅安社保新政策 作者:瑞方人力 時間:2018-05-21
雅安社保增減員申報辦理指南|雅安社保報銷流程,生育保險報銷流程,醫療保險報銷流程,養老金申領流程,失業保險報銷流程,工傷保險報銷流程,社會保險關系轉移指南
雅安社保增減員申報:
雅安企業社會保險人員增加辦理指南
所需資料:
1.《雅安市社會保險人員增加表》(一式兩份加蓋公章)
2.參保員工身份證復印件
雅安企業社會保險人員減少辦理指南
所需資料:
1.《雅安市社會保險人員減少表》(一式兩份加蓋公章)
雅安社保待遇申領政策
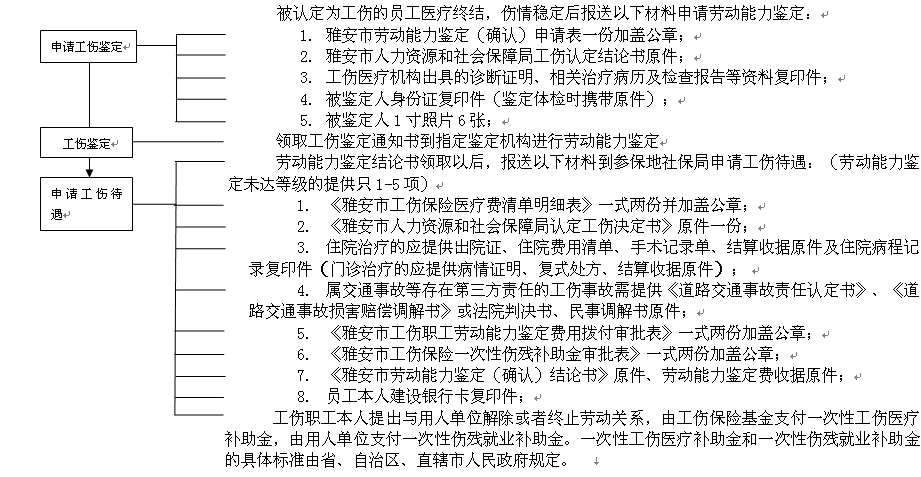
(一)雅安工傷業務辦理流程

(二)雅安生育保險報銷
所需資料:1.結婚證明;
2.本人身份證;
3.當地計劃生育部門簽發的準生證明;
4.定點醫院出具的嬰兒出生、死亡、流產醫學證、專家鑒定證明和節育手術證明;
5.病歷、醫療費用收據等有關憑據;
6.勞動保障行政部門和經辦機構規定的其他證明材料。
(三)雅安失業保險申領發放指南
申領條件:1.已參加失業保險,用人單位和本人已按照規定履行繳費義務滿1年的;
2.非因本人意愿中斷就業的;
3.已按規定辦理失業登記,并有求職要求的。
申報材料:
1.本人身份證明;
2.用人單位出具的終止或者解除勞動合同的證明;
3.失業登記證明及求職證明;
4.失業保險經辦機構規定的其他材料(戶口本復印件一份、二代身份證復印件一份、歷年簽訂的勞動合同復印件、近期一寸彩照2張、本人郵政儲蓄賬號復印件一份)。
辦理程序:
1.用人單位自終止或解除勞動關系之日起15日內,將失業人員名單等材料提交失業保險經辦機構備案;
2.失業人員應在終止或解除勞動合同之日起60日內,辦理失業登記和申領失業保險金手續;
3.填寫《失業保險金申領表》,提交申報材料;
4.失業保險經辦機構審核符合條件的,應將有關事項告知本人,并納入當月發放計劃,當月發放計劃已生成上報的,納入次月發放計劃,次月開始發放;審核不符合條件的,說明具體原因。
(四)雅安社會保險關系轉移
1.省內轉入
業務范圍:參保人員將四川省內的社保關系轉入參保地
所需資料:
1.身份證和社保卡原件及復印件
2.轉出地社保經辦機構出具的參保憑證
2.省外轉入業務范圍:參保人員將四川省外的社保關系轉入參保地
所需資料:
1.身份證和社保卡原件及復印件
2.轉出地社保經辦機構出具的參保憑證
3.省內轉出業務范圍:參保人員將現參保地的社保關系轉往省內各地
所需資料:
1.轉入地社保局接收函
2.身份證和社保卡原件及復印件
4.省外轉出業務范圍:參保人員將現參保地的社保關系轉往省外各地
所需資料:
1.轉入地社保局接收函
2.身份證和社保卡原件及復印件
雅安市社保局地址:四川省雅安市雨城區大眾路19號
雅安市社保局電話:0835-2360195
下一篇:返回列表
